广东省环境科学学会
首页
学会介绍
学会简介
学会章程
学会领导
组织机构
专家团队
会员之家
单位会员
会员风采
加入学会
工作动态
学会动态
分支机构动态
通知公告
学术交流
党建工作
新闻资讯
信息公开
科技服务
科技奖励
咨询评价
技术成果库
科技服务站
团体标准
科普活动
大学生在行动
环境健康素养
环保科普
人才服务
职称评审
职称申报常见问题解答
你问我答
专家团队
人才供需
科技培训
环评动态
下载中心
工作动态
学会动态
分支机构动态
通知公告
学会通知
分支机构通知
学术交流
科学技术年会
专题会议
党建工作
新闻资讯
环境要闻
权威声音
科技热点
信息公开
工作动态
首页 工作动态通知公告学会通知

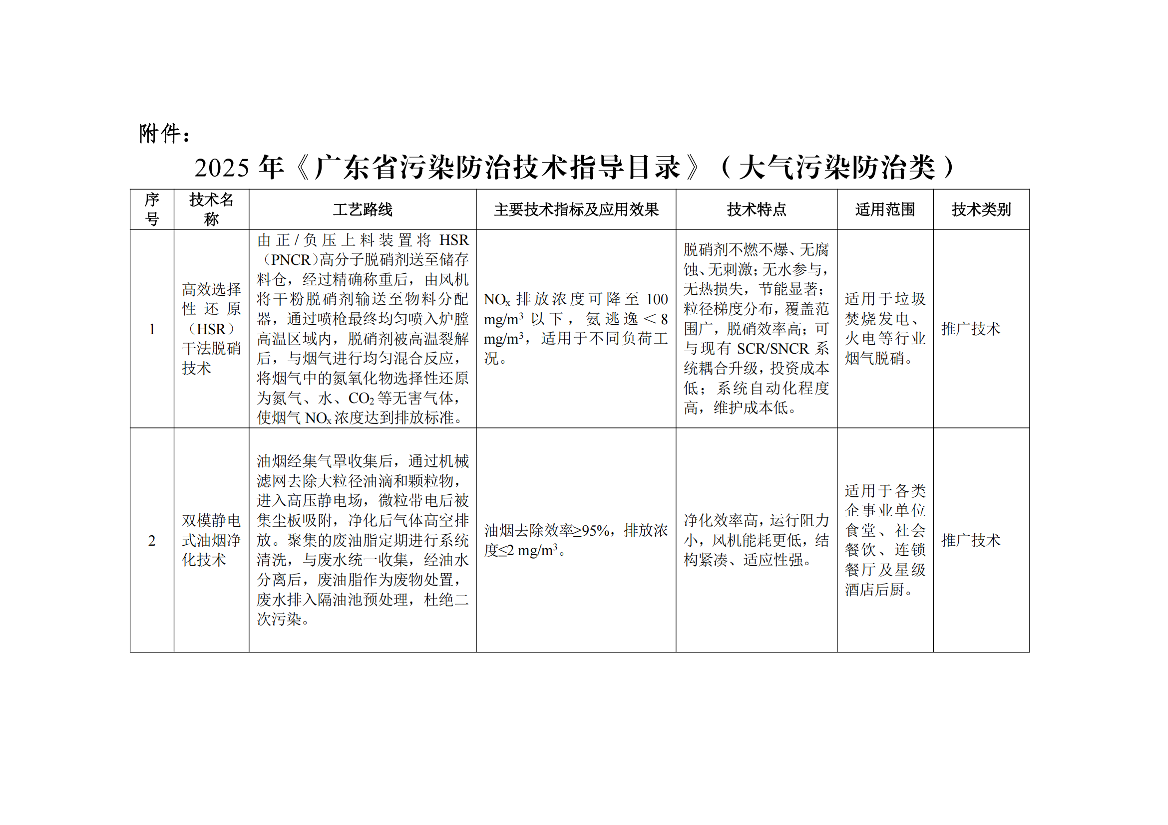
关于发布2025年《广东省污染防治技术指导目录》(大气污染防治类)的通知

发布日期: 2026-01-28     
浏览次数 : 402
更新时间 : 2026-01-28


 
上一页 : 关于开展第三届广东省中学生水科技发明比赛暨第二十三届全国中学生水科技发明比赛广东选拔赛的通知
下一页 : 拟提名2025年度广东省科学技术奖项目公示
友情链接
政府机构
生态环境部 广东省生态环境厅
科研院所
生态环境部华南环境科学研究所 中国科学院南海海洋研究所 中科院广州地球化学研究所 广东省微生物研究所 广东省生态环境技术研究所 广东省环境科学研究院
高等院校
中山大学 华南理工大学 暨南大学 华南师范大学 广东工业大学
环保社团
深圳市环境科学学会 中山市环境科学学会 东莞市环境科学学会 阳江市环境科学学会 清远市环境科学学会
科技网站
广东省科学技术协会
广东省环境科学学会©版权所有   广东省环境科学学会
电话:020-61932205 邮箱:gdhjxh@126.com
地址:广州市越秀区连新路171号广东科学馆主楼  技术支持:广州联雅网络  粤ICP备12035431号