首页
学会介绍
学会简介
学会章程
学会领导
组织机构
专家团队
会员之家
单位会员
会员风采
加入学会
工作动态
学会动态
分支机构动态
通知公告
学术交流
党建工作
新闻资讯
信息公开
科技服务
科技奖励
咨询评价
技术成果库
科技服务站
团体标准
科普活动
大学生在行动
环境健康素养
环保科普
人才服务
职称评审
职称申报常见问题解答
你问我答
专家团队
人才供需
科技培训
环评动态
下载中心
工作动态
学会动态
分支机构动态
通知公告
学会通知
分支机构通知
学术交流
科学技术年会
专题会议
党建工作
新闻资讯
环境要闻
权威声音
科技热点
信息公开
工作动态
首页
工作动态
通知公告
学会通知
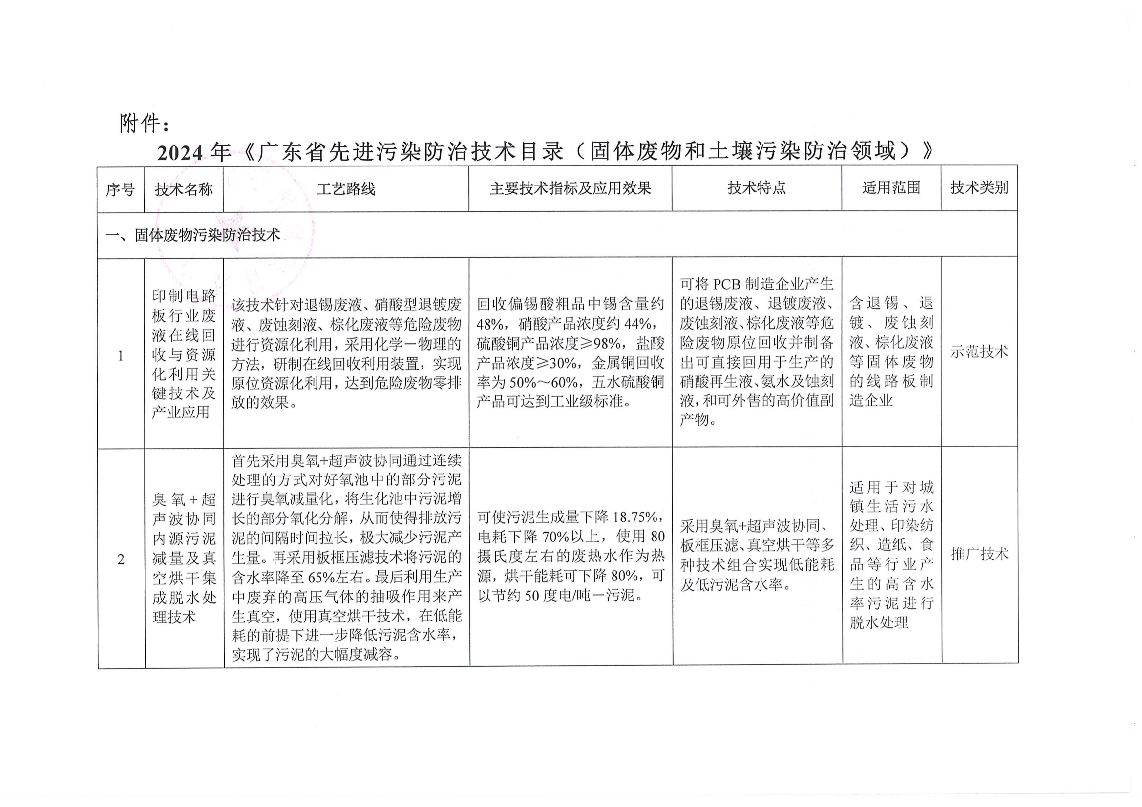
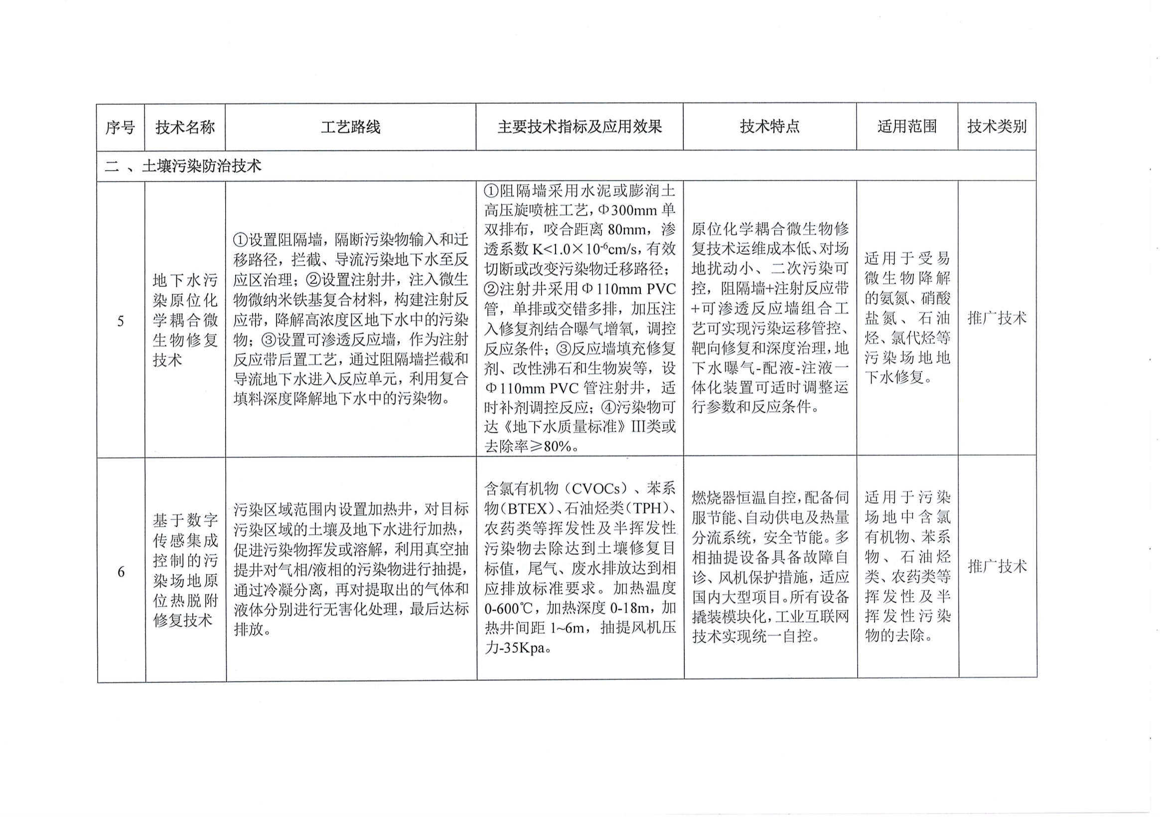
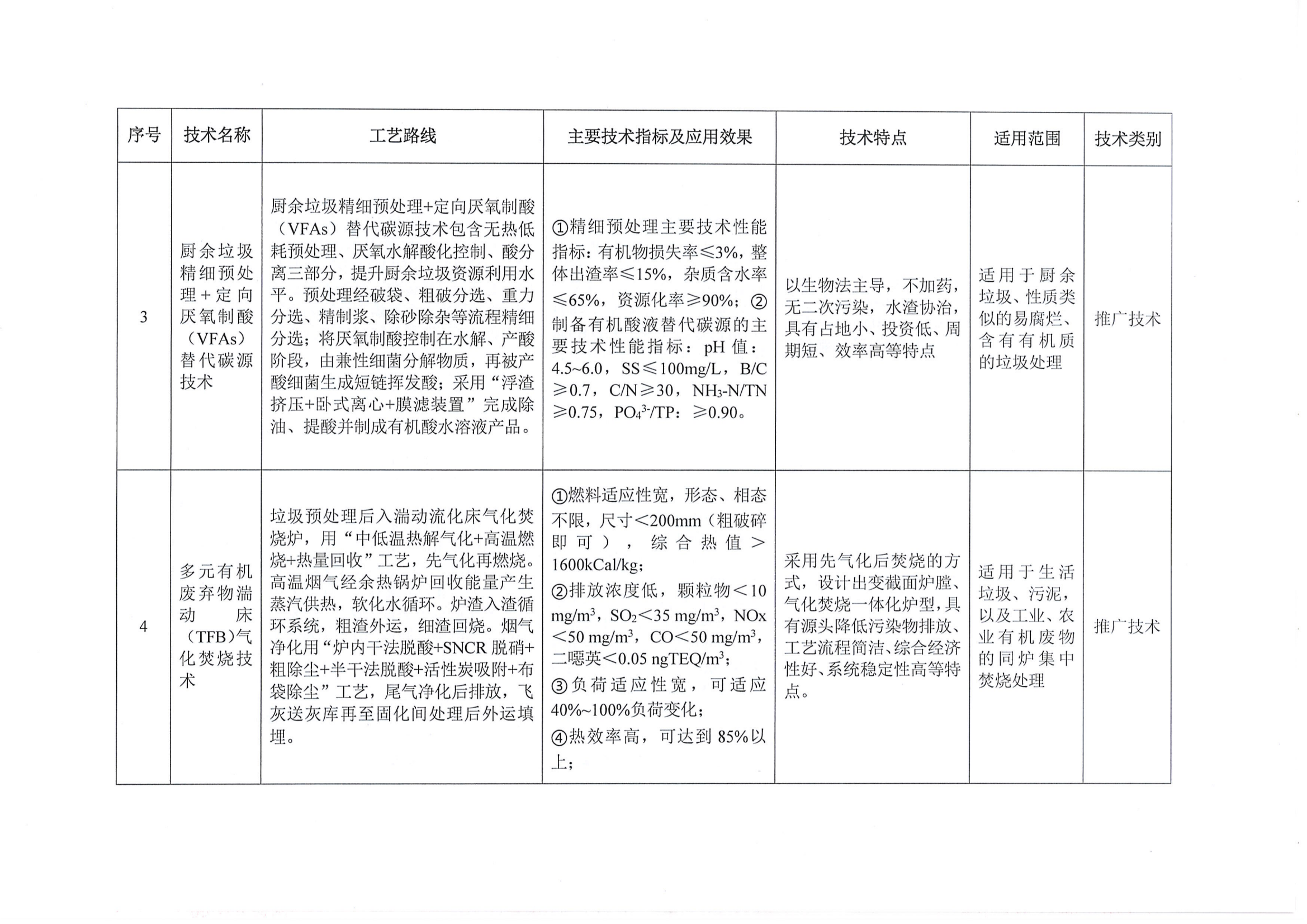
关于发布2024年《广东省先进污染防治技术目录(固体废物及土壤污染防治领域)》的通知
发布日期: 2025-04-22
浏览次数 : 828
更新时间 : 2025-04-22
上一页 :
2024年捐赠情况
下一页 :
关于2024年《广东省先进污染防治技术目录(固体废物及土壤污染防治领域)》(公示稿)的公示